Tel.:04 222 1892
Donate
Forum
AAGW
Ask for Help
Different and Equal
Reintegration services for Albanian Victims of Trafficking
Home
About Us
Staff
Publications
Projects
Partners & Donators
Partners
Actual donors
Donors D&E
Our News
Archive
Archive 1
Archive 2
Success Stories
Galeri
Images
Video
Articles
Legislation
Akte Ndërkombëtare
Albanian Legislation
Contact Us
Be a Volunteer
Home
>
Organogram
>
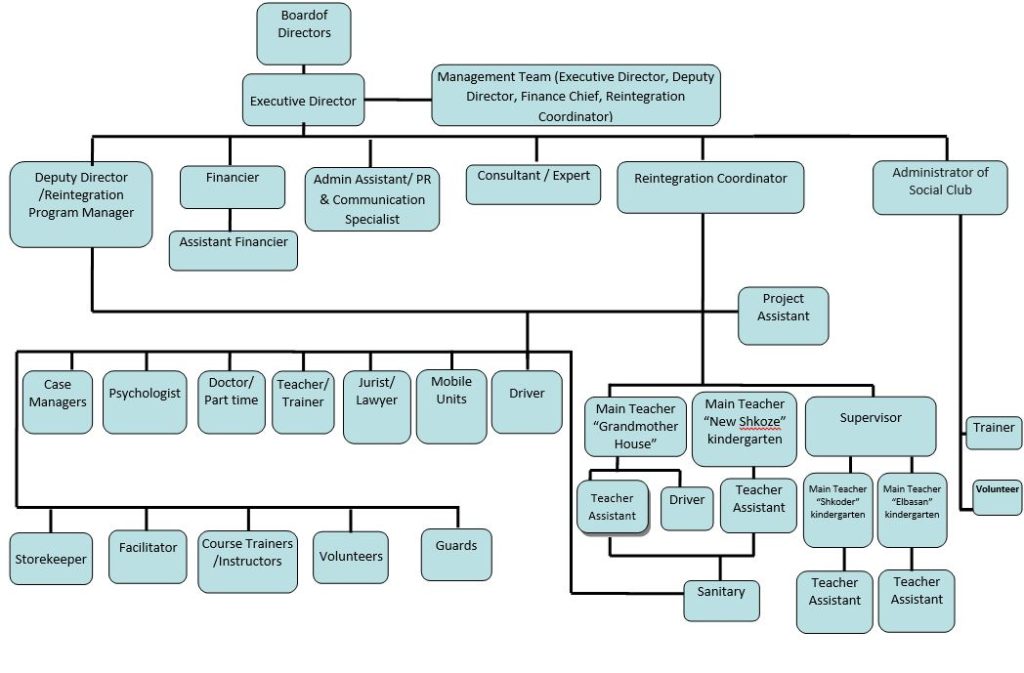
Organigramme of organization
May 28, 20213:19 pm
Organogram
tdbsupport